Free Radio Network
Change language Change language
Home Home
FRN Gateways FRN Gateways
Who's on-line? Wie is on-line?
FRN Client software FRN Client
Interface Interface
Com Port Inteface Com Port Interface
JOTA JOTA
Downloads Downloads
the forum Forum
Links Developers

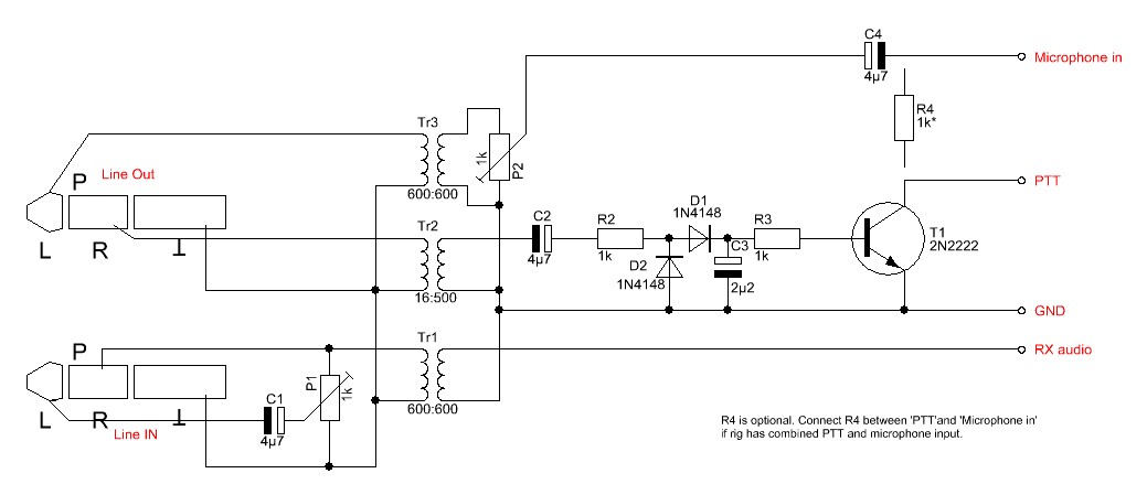
Geluidskaart Interface

Het onderstaande schema toont hoe de interface tussen de zender-ontvanger en de PC kan worden opgebouwd. Het bevat een stabiele PTT aansturing, zonder gebruik te maken van een USB of COM-poort. De PTT wordt aangestuurd door een piloot toon op het rechter kanaal van de lijn-uit. De modulatie audio wordt aangeboden op het linker lijn-uit kanaal. Het audio signaal afkomstig van de ontvanger wordt aan de lijn-in aangeboden met twee verschillende niveaus. Op het rechter kanaal is het signaal zeer hard en vervormd. Dit signaal wordt door de software VOX gebruikt in FRN CLient. Op het linker kanaal is het signaal mider sterk, maar van een berere kwaliteit. Dit signaal wordt doorgestuurd naar de server voor verdere verspreiding over het internet. R4 dient alleen geplaatst te worden als de tranceiver een gecombineerde PTT en microfoon aansluiting heeft. (Zoals bij de Allan Base 446)

interface

Instellingen in FRN Client
Onderstaande afbeelding laat zien hoe FRN Client is in te stellen voor deze interface. Vergeet niet om de VOX in de tranceiver uit te schakelen. Klik op Instelling -> Interface om het Interface-dialoog te openen.

interface settings